近日,求臻医学发表科研文章,首次在人群中阐释了有毒重金属暴露与癌症相关基因突变之间的关联,为揭示环境暴露在癌症发生发展中的作用机制提供了新的理论依据。该研究基于求臻医学纳入的近百例肺癌和结直肠癌患者,利用求臻医学ChosenOne® 泛癌种基因检测方案对其肿瘤DNA进行基因测序,同时测定血浆中有毒重金属元素(包括砷、铬、镉、汞和铅)的浓度。目前该研究成果已在线发表于Journal of Hazardous Materials(IF=13.6,中科院一区TOP期刊)[1]。

一、研究背景
癌症的发生受到多种环境和生活方式因素的影响,其中吸烟为最知名的致癌因素之一。烟草中存在的重金属元素,包括砷(As)、铬(Cr)和镉(Cd),已被分类为Ⅰ类致癌物。此外,其他的重金属元素,如汞(Hg)和铅(Pb),也与癌症风险升高相关。然而,这些有毒重金属元素如何促进癌症的发生和进展的机制尚不明晰,需要进一步研究。
既往研究表明,暴露于这些有毒元素可能导致基因组不稳定性。与此同时,高通量测序技术的进步极大地增进了我们对癌症发生和进展的分子机制的理解。最近的一项研究[2]以大肠杆菌为研究对象,通过高通量测序探索了重金属暴露对大肠杆菌基因组的影响,发现暴露后基因组突变率显著增加。从测序结果中提取的突变特征与常见的COSMIC Signature 5显示出高度相似,而Signature 5是癌症基因组中常见的突变特征。然而,尚未有研究报道人群中重金属暴露与人类癌症相关基因组变异之间的关系。
二、研究方法
本研究共入组了54例肺腺癌患者和37例结直肠癌患者。纳入标准如下:
(1)接受了求臻医学ChosenOne® NGSPanel对其肿瘤样本进行检测;
(2)诊断患癌年龄60-80岁;
(3)取得肿瘤和血液样本时未经药物治疗;
(4)没有肿瘤家族史且胚系中不携带肿瘤易感基因。
通过使用电感耦合等离子体质谱法(ICP-MS),对患者血浆中有毒重金属(As、Cr、Cd、Hg和Pb)浓度进行检测。本研究首先利用贝叶斯核机器回归(BKMR)模型,探讨了五种元素混合暴露水平与单核苷酸变异(snv)以及插入缺失突变(indel)之间的关系。接下来,本研究用去卷积算法分别提取snv和indel的突变特征,并与有毒重金属水平做相关性分析。最后,本研究针对不同暴露水平下基因突变图谱进行分析,并观察特定基因突变频率与有毒重金属元素水平之间的关系。
三、研究结果
3 .1 五种元素总体混合暴露水平与突变数量正相关
首先,利用BKMR模型,本研究分别计算了五种元素混合暴露水平与单核苷酸变异(snv)以及插入缺失突变(indel)之间的关系。结果显示,五种元素的混合暴露与基因突变数量正相关;特别是indel,其相关性达到统计学显著(p<0.05, 图1)。从各元素的后验包含概率(PIP)得知,Pb对indel数增加的贡献最大(PIP 0.666),其次是As (PIP 0.390)和Cd (PIP 0.247)。

图1. BKMR模型揭示混合暴露与snv和indel的相关关系
3 .2 snv 和 indel 突变特征的提取及其与有毒金属元素水平的相关关系
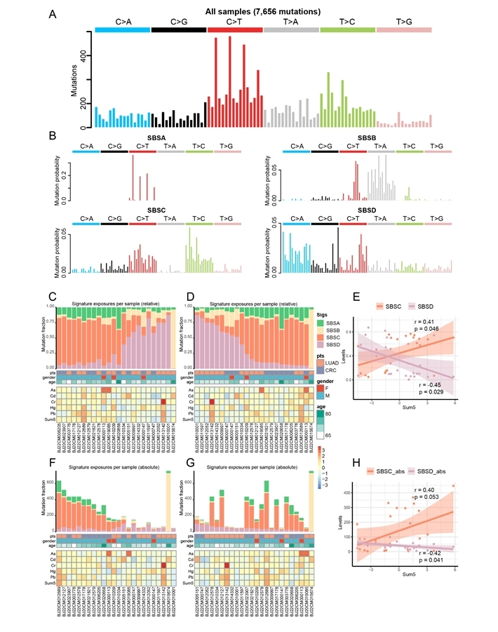
接下来,本研究利用Sigfit(R package)对NGS测序结果进行snv突变特征的提取。固定COSMIC Signature 1(SBSA),同时提取其他三个特征(SBSB/SBSC/SBSD)。通过与已知的COSMIC突变特征比对,SBSB、SBSC和SBSD分别与 COSMIC SBS22(相似度0.75), SBS5(相似度0.90), 和SBS40(相似度0.85)具有最高的相似性(图2A-B)。接着,本研究分析了这些突变特征和有毒重金属元素之间的相关性,发现SBSC(与SBS5相似性最高)与元素的总暴露正相关(突变特征相对值r=0.41, p=0.046;突变特征绝对值r=0.40, p=0.053),而SBSD(与SBS40相似性最高)与元素的总暴露负相关(突变特征相对值r=-0.45, p=0.029;突变特征绝对值r=-0.42, p=0.041;图2C-H)。

图2. snv突变特征的提取及其与有毒金属元素暴露的关系
类似地,本研究利用SigProfilerExtractor(Python模块)对NGS测序结果进行indel突变特征的提取。结果发现,三个已知的COSMIC indel突变特征ID1、ID2和ID12在突变图谱中占主导(图3A),而ID12与Pb水平以及五种元素的总体水平之间存在正相关关系(Pb r=0.24, p=0.021; 总体水平 r=0.30, p=0.0035; 图3B-C)。

图3. indel突变特征的提取及其与有毒金属元素暴露的关系
3 .3 有毒金属元素不同暴露水平之间的基因突变图谱和特定基因突变频率的差异
最后,本研究进一步探讨了不同突变类型以及高频突变基因的等位突变频率(VAF)与金属元素暴露之间的关系。在Cd“低”水平组中,各种变异类型的数量远低于“中”和“高”水平组,包括错义突变、剪切位点、SNP、ONP(寡核苷酸多态性)和所有六种单核苷酸变异类型(图4A)。
当按总金属水平分组进行比较时,得到了类似的结果(图4B)。此外,在“低”和“高”暴露组中,排名前20的高频突变基因发生了显著变化(图4D)。例如,在“高”暴露组中,KMT2D、MED12、APC、KRAS、LRP1B、MLH3和MYC的突变率大幅增加,而EGFR的突变率明显下降。此外,还计算了每个基因的变异等位基因频率(VAF),并与相应的金属暴露进行了相关性分析。结果显示,Cd浓度与KAT6A和FBXW7的VAF之间存在显著正相关;而MED12、ARID1A和KMT2D SNV的VAF与As暴露之间显示出显著的正相关(图4E)。
有趣的是,本研究发现EGFR indel的VAF与Cd、Pb和五种金属的总体浓度都显示出显著的负相关关系,尤其是在肺腺癌患者中(supplemental materials),这一结果与最近的一项研究报道的结果一致[3]。

图4. 基因突变图谱及其与有毒金属元素暴露之间的关系
四、研究结论
本研究通过分析肺腺癌和结直肠癌患者的血浆和肿瘤样本,揭示了五种有毒重金属元素的总体暴露与癌症相关基因中的indel突变之间存在正相关关系。COSMIC数据库中的snv和indel的特定突变特征与特定金属或五种元素的总体暴露显著相关。不同暴露水平显示出整体突变图谱的显著变化,且一些高频突变的基因与元素浓度呈现显著的相关性。综上,本研究从基因层面,揭示了有毒重金属暴露参与癌症发生发展的潜在机制,为理解癌症的形成机制及制定癌症的预防策略提供了新的理论依据。
参考文献:
1.Liu, M., et al., Unveiling the metal mutation nexus: Exploring the genomic impacts of heavy metal exposure in lung adenocarcinoma and colorectal cancer. J Hazard Mater, 2023. 461 : p. 132590.
2.Ba, Q., et al., Mutagenic Characteristics of Six Heavy Metals in Escherichia coli: The Commonality and Specificity. Environ Sci Technol, 2022. 56 (19): p. 13867-13877.
3.Mu, D., et al., Differences of genomic alterations and heavy metals in non-small cell lung cancer with different histological subtypes. J Cancer Res Clin Oncol, 2023.